
不動產篇 怎麼設定擔保來保障我的債權 擺渡律師 債務諮詢平台
W2 Land Gov Taipei
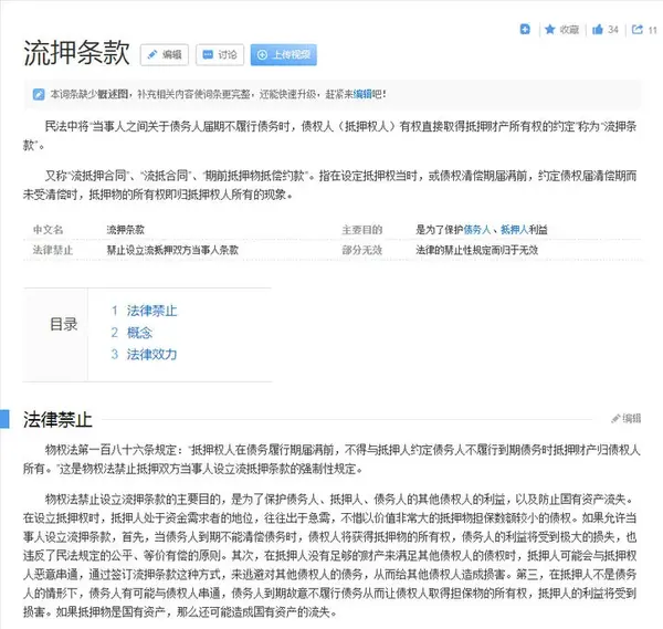
太元國際法律事務所 夜深來發個文吧 今天陳律師的心情盪到谷底了我們一直追不上地下錢莊錢莊的腳步 說一個今天發生的事 當事人 60歲房子過給兒子後兒子將房產跟地下錢莊借款這種被架上流抵約定的金額通常不高卻可以在你還不出利息跟本金的時候過戶你的房產陳律師

流抵契約問57 申請抵押權設定併有所謂 流抵契約 之約定 登記機關應如 Gjlni

House Classroom 2017

四大看了想打人 首部审计职场剧 生活家 错误百出 知乎
Www Ws Land Ntpc Gov Tw
Houseweb Com Tw

常用的二胎設定方式 抵押權設定 預告登記 信託登記 有什麼差異呢
Eservices Taichung Gov Tw

抵押權人約定流抵 Youtube
Tags:
Archive