2017 第16屆北貿盃 我們雨備公告以中央氣象局天氣預報為主呦中午降雨機率為50 所以明天照正常賽程哦 若賽中進雨備賽程以大會公告賽程為主
研討沿近海漁業氣象資訊app未來發展的建議

氣候應用 交通部中央氣象局

愛露營露也楓情露營區 一 根據中央氣象局指出 本周末鋒面接近 周六下半天開始天氣將轉為不穩定氣候 周日西半部 Facebook

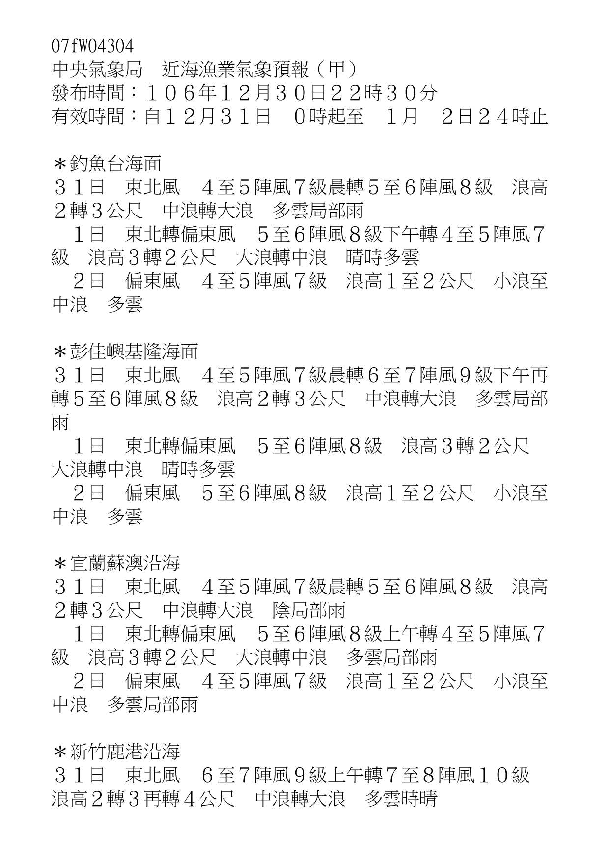
07fw04292中央气象局近海渔业气象预报 甲 360文库

寶瓶星跨年趴 行程說明 隨心所欲查爾斯 痞客邦

近海漁業氣象中央氣象局 Fpgab

應用氣象app 交通部中央氣象局
腾讯视频

氣象預報中心 交通部中央氣象局

應用氣象app 交通部中央氣象局
Tags:
Archive